My Fitness: from spreadsheet to an app
My fitness journey—as is the case with many teenagers—began with bodybuilding. I wanted to look good. Soon after, I found StrongLifts 5x5 and got into powerlifting. It became all about numbers: getting bigger bench, bigger squat, bigger press. Yet, I’ve always been drawn to the notion of Total Athleticism, as coined by Max Shank in one of the articles on T-Nation that I used to read religiously around 20151. Having a 300 bench was cool but I didn’t want to be one of those powerlifters who had massive numbers yet couldn’t run up the stairs. I wanted to also be good at running, calisthenics, kettlebells. Eventually this brought me to “functional fitness” and, of course, CrossFit, which popularized it circa 2000.
CrossFit standards
In my fitness circles, CrossFit was still criticized for its reckless high-skill olympic movements performed at high intensity. Blame the epic fail videos of someone doing something stupid and the ignorance around the methodology. While I was on the offense about doing actual CrossFit, I loved the “variable movements” concept. I found a couple of “crossfit athlete standards” posters online and made this spreadsheet to track my progress across multiple domains. It immediately exposed all my gaps: I could squat 2x bodyweight but my snatch was at a measly 100lb and all the speed and work capacity tests were barely at level 2:

If I wanted to be an all-around developed athlete, these were the things I had to work on. The standards also served as an “objective” benchmark. To consider yourself “advanced” here’s how many pull-ups you had to be able to do; and this is how fast your 1 mile run would have to be. It gave me a concrete goal to work towards. These spreadsheets became my north star for the following few years. For a challenge junky like me, they were a perfect long-term obsession.

Strength and Skill
The spreadsheet overload was real. This wasn’t the first one I used. As far back as 2011, I found exrx.net Strength Standards and created this view to understand where I stand strength-wise and what to work on:

In the last couple years I started tracking my frequency and total-lifetime-session-count of certain movements I wanted to be better at — a concept I wrote about before:

Finally, I tracked my proficiency levels on various CrossFit -specific movements as a way to advance my skill and become fluent in them during WOD’s.

One app to rule them all
The year was 2025.
I was a software engineer.
And I would still manually update a spreadsheet with the number of times I’ve performed a certain movement that I deemed as “needed practice“.
This was embarrassing.
When I embarked on building PRzilla, I realized that perhaps this was the time to ditch manual spreadsheet tracking. I could now build an app that would have all of this backed in:
-
show your fitness level across multiple movement patterns/domains (strength, endurance, gymnastics, work capacity, etc.)
-
show your raw strength benchmarks (squat, deadlift, snatch, push press, etc.)
-
show your skill proficiency as a “lifetime sessions performed”
-
if you’ve done ring muscle-ups only 20 times in your life, you’re unlikely to be better at them vs. someone who has done them 120 times
-
-
show your skill ownership as a “max consecutive reps able to do“
-
being able to do 50 consecutive kipping pull-ups means you own them; this movement is unlikely to be your limiting factor in any WOD that has them
-
Whoop, Apple Fitness, and the rise of quantified fitness
I use Whoop and I absolutely love how it’s able to distill complex/boring HRV/RHR metrics into simple, quantified scores like recovery and strain. Whoop and Apple Fitness—that’s just as big on quantifiable fitness—were a big motivation for this app.

On the other hand there are apps like BTWB which is one of the most extensive Crossfit-style workout tracking tools, but I found its UI unintuitive and UX clunky:

A snapshot of your fitness
And so I turned all my spreadsheets into a simple snapshot consisting of 5 views: your level, balance, strength, ownership, and practice. These could be easily extended in the future with any other modules: time domain distribution, specific goals tracking like work capacity or endurance. Or even sport-specific ones like Hyrox.

SugarWOD parser
In order to turn all my workout data into beautiful charts, I needed to… have that data in the first place. One issue was that it was split between:
-
SugarWOD — scores of WODs prescribed by my box that I did
-
wodwell.com — common WODs that I did on my own
-
Strong app — traditional strength training workouts that are not WODs (aka sets and reps)
Importing wodwell scores was easy since it was just a map of common wod (fran, murph, etc.) to a score. Strong app export would be a lot more involved since I would have to implement sets and reps tracking (as well as workout sessions, potential rest values, and so on). So I decided to focus on SugarWOD import. And this is where the fun began.
Good news: SugarWOD allows easy export of all of you workout history.
Bad news: SugarWOD data is very… unstructured.
Thanks for reading Juriy’s Substack! Subscribe for free to receive new posts and support my work.
Here’s an example of CSV:
09/14/2022,WOD,24 Minute AMRAP:Row 240m12 Lateral Burpees over Back of Rower48 Double Unders24 Alternating Front Foot Elevated Reverse Lunges (53/35)*,3.073,3+73,Rounds + Reps,,"[{""rnds"":3,""reps"":73}]",,SCALED,
As you can see, we have an arbitrary, potentially non-descriptive wod title like “WOD” plus gobbled up, plain-text description like “24 Minute AMRAP:Row 240m12 Lateral Burpees over Back of Rower48 Double Unders24 Alternating Front Foot Elevated Reverse Lunges (53/35)*” that’s missing basic formatting / newlines.
As humans, we’re able to quickly parse this into:
24 Minute AMRAP:
Row 240m
12 Lateral Burpees over Back of Rower
48 Double Unders
24 Alternating Front Foot Elevated Reverse Lunges (53/35)*
Thank god we live in the age of LLM’s which are capable of reasoning through a messy jammed up text like this just like we—humans—do.
Another peculiarity was load-based entries. In SugarWOD you can program them in a workout and specify sets and reps, e.g. 5 sets of 3 snatches. Users can then log a value for each of the 5 sets. In order to present your performance on the leaderboard, SugarWOD allows coaches to specify how to score those sets — max value (who got the highest weight)? lowest value (who got the fastest row time)? sum of all values (who did the most work overall)? and so on. The export doesn’t expose this scoring criteria so parser needs to infer it based on the sets data. In the example below, we can see that the scoring was using SUM of 12 sets and so 695 is not the weight user did as a 1RM squat snatch; the real squat snatch values are in the sets field:
05/31/2024,WOD,12 ROUNDS:30 Second CAP:3 Toes to Bar2 Lateral Barbell Burpees1 Squat Snatch*REST 1 Minute.*Increase weight as able.,695,695,Load,,"[{""success"":true,""load"":55},{""success"":true,""load"":55},{""success"":true,""load"":55},{""success"":true,""load"":55},{""success"":true,""load"":55},{""success"":true,""load"":55},{""success"":true,""load"":60},{""success"":true,""load"":60},{""success"":true,""load"":60},{""success"":true,""load"":60},{""success"":true,""load"":60},{""success"":true,""load"":65}]",,RX,
In this case it’s “obvious” that 695 wasn’t a 1RM snatch (current world record is 496lbs) but some cases are much less obvious so the parser needs to be very careful there.
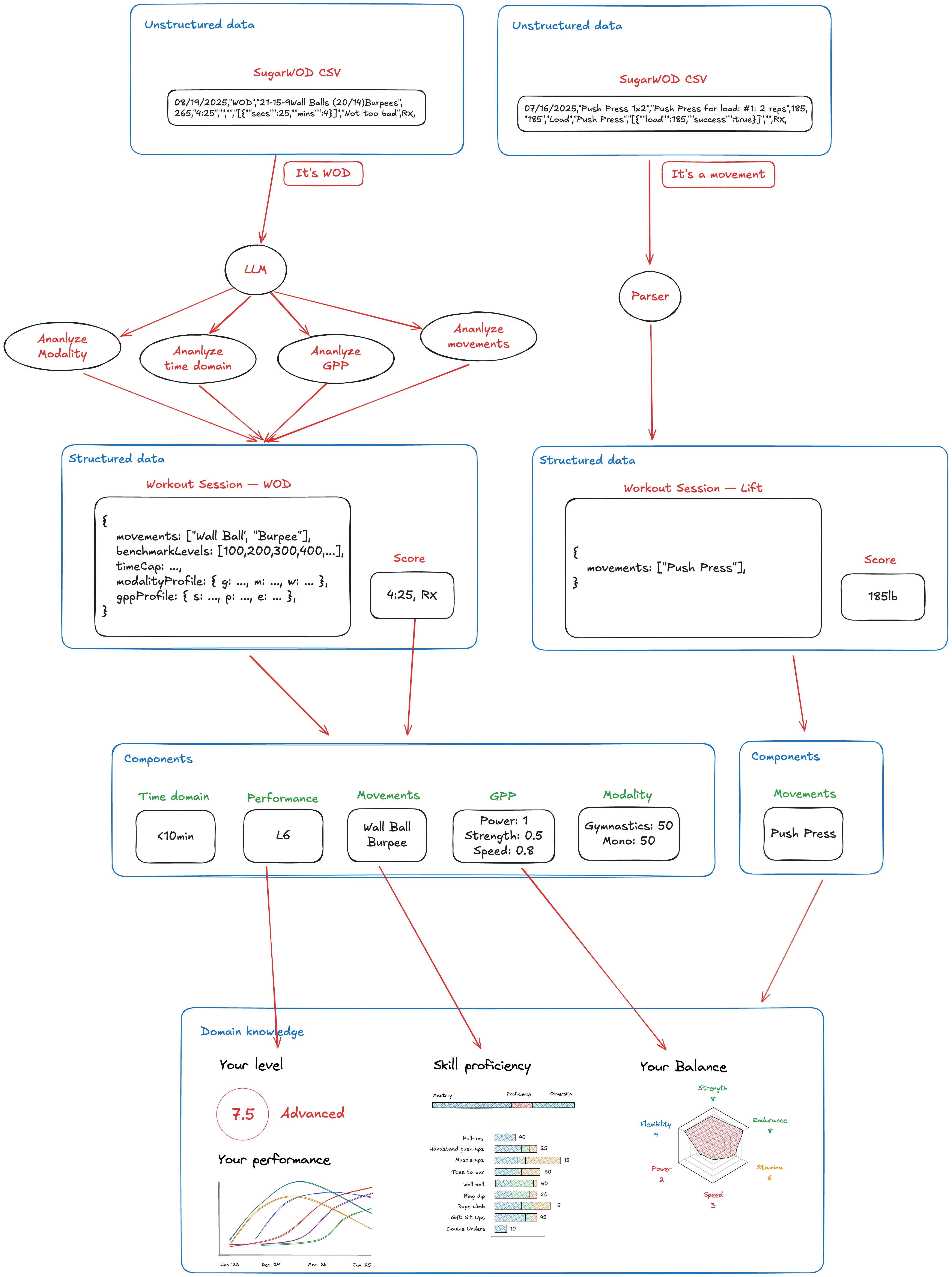
LLM-powered pipeline
And so after many weeks of experimenting, refining, rewriting, and adjusting based on real data (thanks to amazing volunteers in my gym), I now have a pretty smart and capable pipeline that turns unstructured SugarWOD data into a structured PRzilla data:

One of the biggest findings—and things that slowed me down—was realizing that a giant, monolithic LLM prompt we used to generate giant JSON with a dozen of different fields (gpp, modality, difficulty, benchmarks, classification, etc.) was taking way too much time, was way too expensive, and often produced errors as it tried to do too many things at once.
Parallelization for the win
I then switched to a series of small, targeted LLM parsers/prompts—as seen on the diagram above—for each of the metrics and ran them in parallel. The results were astonishing: faster and cheaper execution and much more accurate results. This also gave me flexibility to run only specific parsers in specific cases; e.g. when parsing your historic data we want to extract movements (to feed it into our proficiency metrics), performance levels (to understand how your fitness level progressed), time domain (to see a time domain breakdown), and so on. We don’t care about coaching/scaling/stimulus module since the workouts are in the past and users don’t need to know that! However, those modules are important for new workouts, when using analyze or generate.
Finally, it allowed me to run these parsers in parallel which meant that a WOD analysis was now taking time_of_slowest_module (usually ~12-15sec) rather than sequential SUM(module1, module2, …) that would usually take up to 40 sec!
Unstructured to structured
The end result is incredible. We’re able to turn a textual mess like this, into an actual workout and your actual performance. Here we see that 14min AMRAP was properly parsed into movements like “Wall Walk” and “Front Squat”; that it’s an endurance and stamina -heavy workout (yep!), that it’s classified as “Very Hard” and its modality are equally “Gymnastics” and “Weighlifting”. Moreover, AI determined that user’s score of 80 falls right around L3 (which we would likely adjust to L3.5 or L4 due to workout’s difficulty):

Parsing “Wall Walk” as a movement is what allows us to count that towards your practice score! Notice that we now know that you’ve done “Wall Walk” 32 times in your life with the recent one being 6 months ago.

Now that we have this structured data, the possibilities—all of a sudden—are endless. We can easily, and more importantly, automatically show your strength levels: powerlifting, weightlifting, crossfit total:

We can derive how good you are at Endurance, Stamina, Power and other GPP components based on your scores on WODs that are high in those:

Because we’ve determined time domain of all the wods you’ve ever done, we can show if you’re leaning towards shorter or longer ones. Yes, parsing 1300 entries is expensive but at least we can marvel at the end result 😅. Here is coach Mike’s real data dating back to 2018. You can see that early years prioritize short WODs (<12min) whereas last couple years the focus has shifted towards longer, HYROX-style ones:

And, of course, we have ability to see all the WODs for any given movement (why it’s so important to parse those for all the custom WODs and create proper associations). Here you can see that Mike has done over 232 lifetime front squat sessions over 8 years, 157 as dedicated lifts and 75 as part of WODs:

In the interest of brevity, I’ll stop right here. There are other things powering this pipeline which I’m still refining and perhaps can talk about later: male vs. female benchmarks, age-based adjustment of strength and fitness metrics, smart movement aggregation for practice skill screen, logging import errors like movements that don’t match in our DB, or a smart system of retrying LLM when parsers fail.
End goal
Now that I’ve gotten here, I can’t help but wonder: what’s next? and what’s the end goal? I can now replace spreadsheets with this app but it doesn’t solve all of my use cases. The dream would be to have an app that can track all of my workouts. This means:
-
It needs to be a native (mobile) app
-
Web apps are great but when in the gym and on the go—let’s be honest—we all prefer native apps.
-
-
Replace SugarWOD completely?
-
PRzilla is able to do this by parsing previous data but what about future one?
-
I would need to either:
-
Implement SugarWOD API integration that’s tied to a box directly.
-
Implement some sort of image recognition of a WOD (snap a TV in your box) that can then be logged directly into our system.
-
-
-
Allow custom sets and reps logging
-
This is a big one… and it would allow me to switch completely away from Strong app.
-
But first… I’ll need to port Strong app data into our system (perhaps more on that in later posts!)
-
Alex Viada came out with Hybrid Athlete around the same time.
Did you like this? Donations are welcome
comments powered by Disqus